dverizodchij21.ru
dverizodchij21.ru
Найти
Dverizodchij21 리플
»
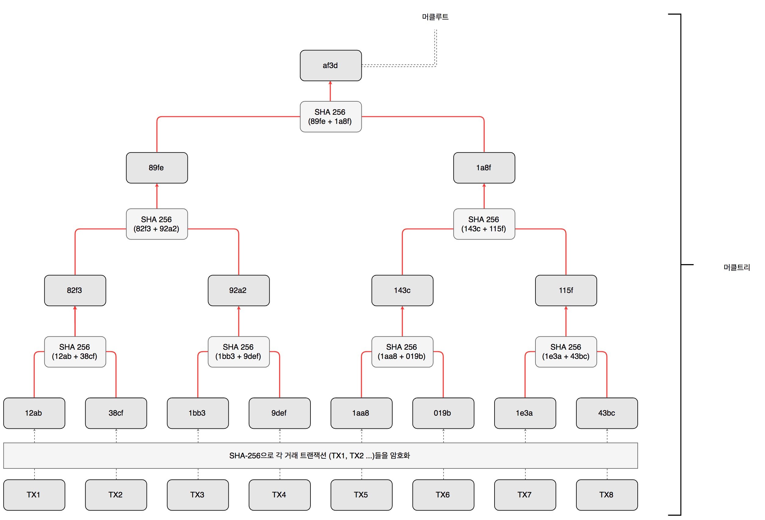
머클 트리
» 머클 트리 (95) 사진
머클 트리 (95) 사진
0
1
2
3
4
5
29 январь
0
0
머클 트리